「中小企業のためのDX×交流イベント」事業発表

2025年12月19日、広島県主催の
「中小企業のためのDX×交流イベント(第4回)」 にて、
株式会社津田製作所として事例発表をさせていただきました!
県内の中小企業経営者や担当者の方々が参加され、
「DXにどう向き合えばいいのか」「何から始めるべきか」をテーマに、
事例共有と交流会をするイベントです。
発表では成功事例を紹介するというよりも、
取り組みからこれまでの、悩み、迷い、試行錯誤してきた過程や、
社内の反応そのものを、正直にお伝えする内容にしました。
発表テーマ:「24時間稼働を捨てて、売上1/3から挑んだ定時経営」
発表したテーマは、
「24時間稼働を捨てて、売上1/3から挑んだ定時経営」。
かつての津田製作所は、
- 慢性的な長時間労働
- 24時間稼働・夜勤体制
- 特定の人にしか分からない仕事
- 計画が思うように守れない現場
といった課題を抱える、いわば"重たい会社"だったのです。
これまでの製造業では当たり前とされがちな働き方でしたが、
「本当にこのままでいいのか?」と感じていました。
24時間稼働をやめたことで売上は一時的に3分の1まで落ちたのですが、
それでも定時経営を続けていくことを選んだ理由は、
人を犠牲にする成長は、長く続かない。
この状態では、社員の人生も、会社の未来も守れない。
まずは、「人を大切にする会社」へ変わろうと決断したからです。

「身の丈DX」
そこで私たちが取り組んできたのが、「身の丈DX」です。
DXと聞くと、
- 高額な基幹システム
- IT専門人材の採用
- 全社一斉の大改革
を思い浮かべる方も多いかもしれません。
ですが津田製作所では、それはやりませんでした。
実は当社は、ITに詳しい社員はいません。
難しいことはせず、
「できるところから、まず一歩」
で取り組んだのは、
- Excelやスマホなど、身近なツールの活用
- クラウド会計の導入
- Microsoft Teamsによる情報共有
- 設備稼働を「見える化」する仕組みの活用
まずはここからスタートしました。

やってみて気づく、DXの本当の意味
DXを進めるうちに分かったのですが、
「前より仕事が分かりやすくなった」
「前より少し楽になった」
社員さんにそう実感してもらうのが、何より大事だということです。
DXの目的は、「システムを入れることじゃなく、働く人が楽になること」。
頭では分かっていましたが、この本当の意味に気づくまでに、たくさん失敗もしました。
嬉しい変化!
スタート時にはここまで予想してなかったのですが、
DXを進めて一番大きく変わったのは、社員さんと職場の雰囲気です。
- 現場から自然に改善提案が出る
- 部署を越えて助け合う
- 「誰かのせい」にしなくなった
- 多能工化が進み、若手が育つ
- 気兼ねなく休みが取れる
小さなことの積み重ねですが、
「見える化」=一人一人の気づきを増やす役目となりました。
少しずつ会社が軽くなったことはもちろん、これはとても嬉しい変化で、
DXをやって良かったな、と心から思っています。

発表を終えて
発表後には、
「うちも同じ悩みを抱えている」「小さく始めることが大事なんですね」
といった感想を多くいただきました。
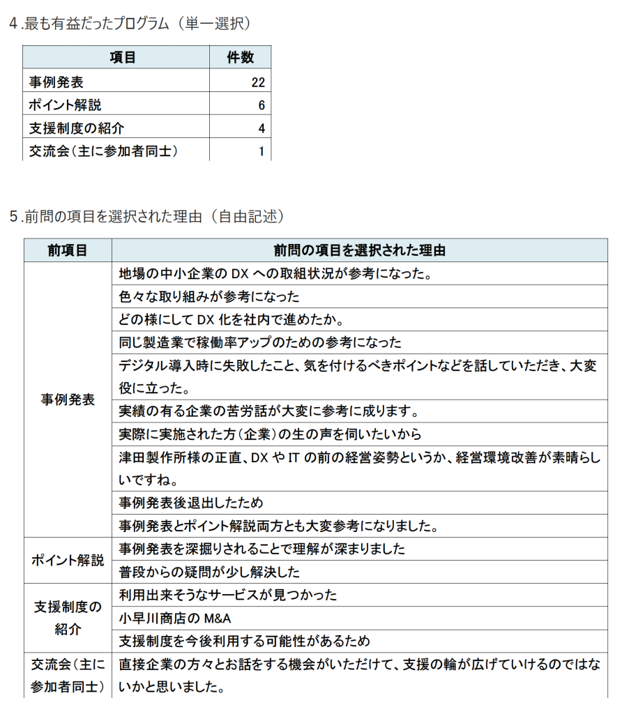
参加された方からのアンケートの結果をいただいたので、何かの参考になればと一部掲載させていただきます。




私たちもまだまだ道半ば、試行錯誤の連続です。
これからどうなっていくかはまだ分かりません。
もし同じような課題を持っていらっしゃる方、「身の丈DX」に興味を持っていただいた方がいらっしゃれば、ぜひ情報交換させてください。
※このイベントは今期はあと2回開催されるとのことです。
「中小企業のためのDX×交流イベント」
https://hiroshima-dx.jp/dxjirei_4/report/
#津田製作所 #金属加工 #切削 #試作 #開発 #広島 #精密部品 #旋盤修理 #廿日市 #ものづくり #DX
